TOP

SN32F805

產品描述

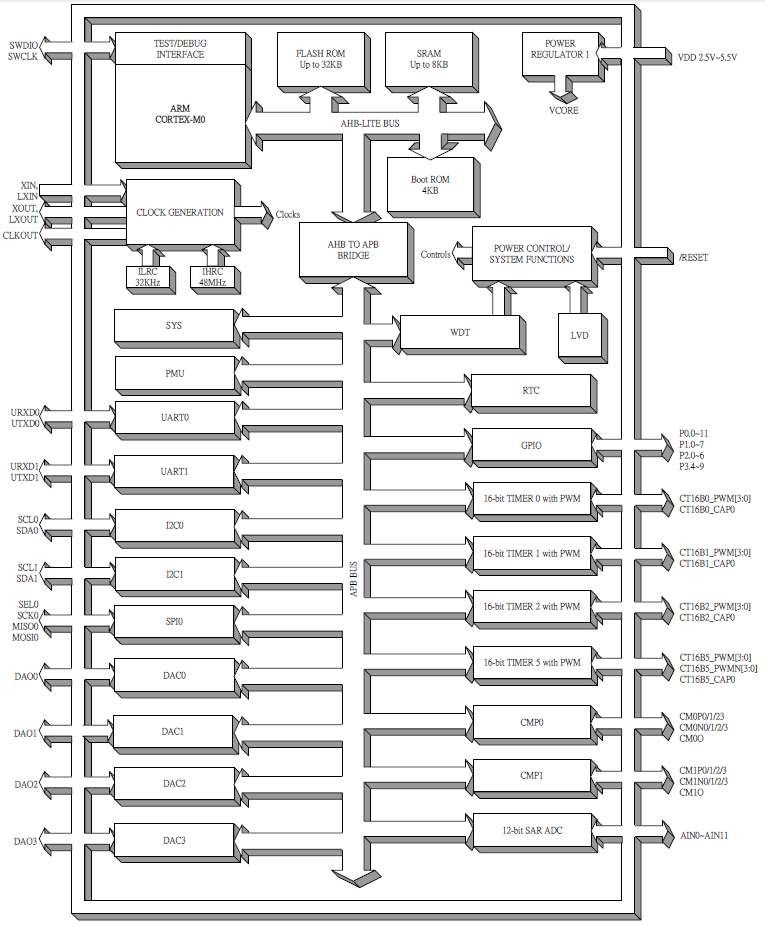
SN32F800 series 32-bit micro-controller is a new series of extremely Low Power Consumption and High Performance MCU powered by ARM Cortex-M0 processor with Flash ROM architecture. SN32F800 series MCU is high performance and wide operating range (1.8V~5.5V, 60 MHz maximum frequency). The device is designed with the excellent IC structure including the program memory up to 32KB Flash ROM, data memory of 8KB RAM, Nested Vectored Interrupt Controller (NVIC), four 16-bit timers, I2C, SPI, UART, 12+3-channel 12-bit SAR ADC, 4-channel 12-bit DAC, two comparators, CRC, and flexible operating modes. There are several system clock sources, including internal 48MHz RC oscillator, internal 32KHz RC oscillator, external High Speed crystal, external Low Speed crystal, and PLL. Under Flash ROM platform, SN32F800 series MCU builds in in-system-programming (ISP) function extending to EEPROM emulation. Powerful functionality, high reliability and low power consumption can apply to battery level application easily.